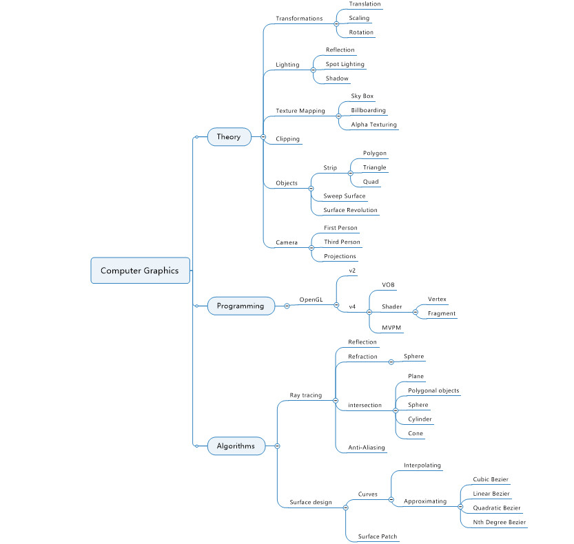
Mind Map of Computer Graphics