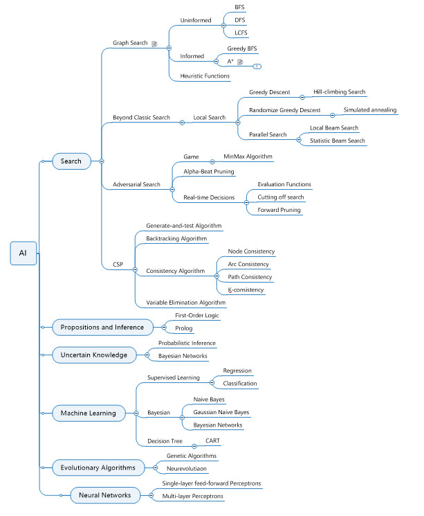
Mind Map of AI